公共场所和居民居住区的公共楼道普遍使用机械手动开关,由于各种原因往往出现许多灯泡点亮长明的现象,故使灯泡寿命短,浪费电量,为国家、单位、个人造成经济损失,因此,...
分类:开关稳压电源 时间:2016-12-02 阅读:2031
AC220输入并经过桥式整后,如果按常规PFC接滤波电解电容,此时开关电源的功率因数只有,如果把滤波电解电容改成图1(红色框)的电路后,功率因数可达0.9这种电路是什么?该...
分类:开关稳压电源 时间:2016-07-12 阅读:1939
适用机型:HD21M62S、HD28M62、HD29H73S、HD29M76、HD32M62S、HD29M62S HD29E64S、HD32V18SP、HD29M63S、HD29E64S、HD29V19SP、HD29V18SP、NT29C41、AT2565A、AT2965。 ...
分类:开关稳压电源 时间:2016-05-09 阅读:2207
LT1930另一典型应用,5V到12V升压变换器。此电路提供300mA输出电流,效率高达87%。此电路的输出电压纹波为60mVp-p。LT1930是业内功率SOT-23开关稳压器。它除用于升压变换器外...
分类:开关稳压电源 时间:2016-05-09 阅读:2829
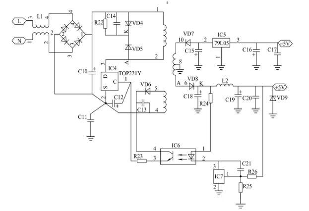
该电路器件IC1为TOP221,三端高压开关集成电路,其内部集成有电压型脉宽调制振荡器、基准电压源、误差放大器、高压启动限流电阻以及过热等保护电路。此外在芯片上还集成有耐...
分类:开关稳压电源 时间:2014-10-11 阅读:3179
该电源采用较先进的正弦能量分配技术,集稳压与抗干扰功能于一体,具有体积小、重量轻、噪声小、效率高、可靠性高、能长期连续工作、适应各种性质的负载(阻性、感性、容性...
分类:开关稳压电源 时间:2014-07-02 阅读:2462
开关电源驱动器PM4040F在中小功率半桥电路的应用如下图:采用PM4040F来驱动一个200W到800W的开关电源可以参考下面的电路图,其他电路部分请PM4040F的实用电路。如果是1000W...
分类:开关稳压电源 时间:2014-06-30 阅读:3060
音响功放650W高速电源电路是用下面的PM4020A 作为驱动源制作的一款电子变压器,它有非常快的电流速度,是代替传统笨重工频变压器的新产品。用PM4020A 设计的电源基本不需要...
分类:开关稳压电源 时间:2014-06-30 阅读:3333
开关电源驱动器PM4040F在中小功率半桥电路的应用如下图:采用PM4040F来驱动一个200W到800W的开关电源可以参考下面的电路图,其他电路部分请PM4040F的实用电路。如果是1000W...
分类:开关稳压电源 时间:2014-06-24 阅读:3953
小功率单片开关电源模块FSD200,它在230V±15%时输出功率为7W,双列直插封装,价格低廉,外围线路十分简单。FSD200有这样一些显着特点:①开关频率能在4ms内从130KHz变到138K...
分类:开关稳压电源 时间:2014-06-23 阅读:3588
振荡电路利用74HC系列的CMOS逻辑电路,开关器件采用MOSFET.这种规模的电源部件数目不多,可以应用于便携式电器。如图是设计的电源电路图:
分类:开关稳压电源 时间:2014-06-05 阅读:2368
本5V稳压电源,具有成本低、体积小、效率高、重量轻、纹波低、稳定高等特点,且有扩流、过压保护装置。可供实验室线路实验,可做固态电路和微处理机的供电电源。也可做专用...
分类:开关稳压电源 时间:2014-05-08 阅读:1682
其输出功率为6W.当输入交流电压在110~260V范围内变化时,电压调整率Sv≤1%.当负载电流大幅度变化时,负载调整率SI=5%~7%.为简化电路,这里采用了基本反馈方式。 接通电源...
分类:开关稳压电源 时间:2014-04-28 阅读:3926
本文介绍了R型变压器是干式变压器产品中的一枝新秀。其铁芯系采用宽窄不一的优质取向冷轧硅钢带卷制成腰圆形,而且截面呈圆形,不用切割即可绕制。
分类:开关稳压电源 时间:2014-04-02 阅读:1608
本文介绍了开关电源是利用现代电力电子技术,控制开关管开通和关断的时间比率,维持稳定输出电压的一种电源,开关电源一般由脉冲宽度调制(PWM)控制IC和MOSFET构成。
分类:开关稳压电源 时间:2014-04-02 阅读:3480


























