开云十大最新推荐

微机单片机

经典单片机供电电路分析

今天分析一个经典的单片机供电电路,电路的原理图如下图所示: ▲ 开关电路简化后的电路 在电路上电之前。开关"TEST"断开,单片机也没有通过VCC加电...

分类:微机单片机 时间:2023-02-24 阅读:688

学好单片机必须了解的10个电路

一、单片机上拉电阻的选择 大家可以看到复位电路中电阻R1=10k时RST是高电平 ,而当R1=50时RST为低电平,很明显R1=10k时是错误的,单片机一直处在复位状态时根本...

分类:微机单片机 时间:2019-04-01 阅读:7879

单片机多微机系统共享RAM电路

目前,在许多方面得到了应用,诸如工业机器人控制、数控机床控制等。于是,多机之间的通信便成为多机系统的技术关键。特别是对数据传送有特殊要求的场合,更要解决好多机间...

分类:微机单片机 时间:2018-02-27 阅读:3753

51单片机时钟电路图汇总

51单片机时钟电路图(一)   在MCS-51单片机片内有一个高增益的反相放大器,反相放大器的输入端为XTAL1,输出端为XTAL2,由该放大器构成的振荡电路和时钟电路一起...

分类:微机单片机 时间:2018-01-26 阅读:4234

关于CH340在STM32实现一键下载电路的研究

在做基于STM32的多功能MP3播放器的课题时,在程序下载这部分时借鉴了正点原子开发板上的一键下载电路,采用CH340G这款芯片设计。 在画PCB初期原理图部分,对采用CH340G设计的一键下载电路不甚了解,于是花了一些时...

分类:微机单片机 时间:2016-07-30 阅读:5787

微控制器控制模拟移相器设计电路

移相器广泛应用于各种电路,但由于在放大器中的偏差以及电容公差,通常很难实现电路控制所需的移相。图1中的电路利用AD5227 64步递增/递减数字电位器IC3可以控制输入到输出...

分类:微机单片机 时间:2014-11-07 阅读:5932

基于AT89C52单片机最小系统接口电路

AT89C52是美国Atmel公司生产的低电压、高性能CMOS 8位单片机,片内含8KB的可反复擦写的程序存储器和256B的随机存取数据存储器(RAM),器件采用Atmel公司的高密度、非易失...

分类:微机单片机 时间:2014-09-26 阅读:8114

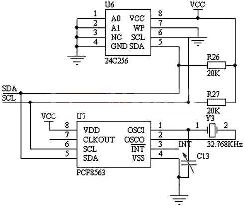
日历及时钟显示接口电路

如图所示,由EEPROM24C256和日历时钟芯片PCF8563组成。24C256是一款低电压、串行接口,容量为256K的存储器,用于存储测量的血压值。PCF8563是PHILIPS公司推出的一款工业级...

分类:微机单片机 时间:2014-08-13 阅读:5065

电控可编程增益控制电路

图为用于放大器的电控可编程增益控制电路。AOI具有一个中心抽头接地的LDR,一边接信号通道,一边接控制环路。信号放大器由运放A1、电阻R3、增益调节电阻R2和输入电阻R5组成...

分类:微机单片机 时间:2014-05-27 阅读:4160

由QX-R42构成单片语音录放集成电路图

用QX-R42可以构成一个单片全固态录/放音机,其语句由用户输入,并可反复播放。录音时按下按钮SA3,此时IC的27脚处于低电平,其语音信号由话筒MIC拾取后进入IC的存储单元中。...

分类:微机单片机 时间:2014-05-22 阅读:4563

一款可编程的门电路图

在功能输入端加逻辑“0”或“1”,就可以将此电路转变为与门或者或门。逻辑设计是用8个2输入端的与非门组成。若用一个二输入端的异或门(如TTL7486)来代替虚线框内的5个与...

分类:微机单片机 时间:2014-05-20 阅读:4241

简单实用的迷你编程器原理图

本文介绍的就是一个简单实用的自制编程器,迷你编程器简单可靠,容易制作。

分类:微机单片机 时间:2014-05-15 阅读:5590

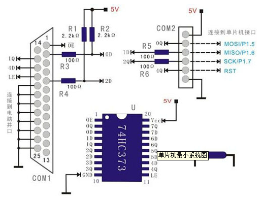
一款最小的单片机最小系统电路图

本文介绍了一款最小的单片机最小系统,如下图所示:

分类:微机单片机 时间:2014-05-15 阅读:4530

基于单片机控制CSJ-R05B电路图

图中所示的是单片机控制CSJ-R05B电路,CSJ-R05B是工业级超外差式微型接收组件,它在CSJ-R05A组件的基础上增加了声表面波谐振荡器稳频的本机振荡器和休眠(省电)控制电路扩...

分类:微机单片机 时间:2014-04-28 阅读:3420

由单片机控制CSJ-R05B的电路图

图中所示的是单片机控制CSJ-R05B电路,CSJ-R05B是工业级超外差式微型接收组件,它在CSJ-R05A组件的基础上增加了声表面波谐振荡器稳频的本机振荡器和休眠(省电)控制电路扩...

分类:微机单片机 时间:2014-04-24 阅读:3424

一款C8051FC40的单片机控制FRAM的原理图

本文介绍了单片机C8051FC40/FM20L08扩展电路图,FM20LO8自身带有锁存器,并且片选信号CE不能像SRAM一样直接接地,需要一个预充电时间,这个信号有HC04和HC32产生。而且地址...

分类:微机单片机 时间:2014-04-04 阅读:4192

存储器的原理电路图

存储器(Memory)是计算机系统中的记忆设备,用来存放程序和数据。计算机中的全部信息,包括输入的原始数据、计算机程序、中间运行结果和最终运行结果都保存在存储器中。它...

分类:微机单片机 时间:2014-03-14 阅读:4276

信息存储器模块的电路图

由于ARM的读写速度很快,防止ARM访问片外存储单元出现“瓶颈”现象,应选用快速存储器芯片,不需要ARM插入等待状态,只要将存储器芯片的地址线、数据线与MC9328MX1的数据线...

分类:微机单片机 时间:2014-03-07 阅读:3736

自制RS232-485转换器电路图

下图为自制RS232-485的通讯转换电路图。RS232-485转换器电路主要包括了电源、232电平转换、485电路三部分。本电路的232电平转换电路采用了NIH232或者也可以直接使用MAX232...

分类:微机单片机 时间:2013-10-29 阅读:5671

日历/钟显示接口电路图

如图所示,由EEPROM24C256和日历时钟芯片PCF8563组成。24C256是一款低电压、串行接口,容量为256K的存储器,用于存储测量的血压值。PCF8563是PHILIPS公司推出的一款工业级...

分类:微机单片机 时间:2013-09-29 阅读:3728

OEM清单文件: OEM清单文件
*公司名:
*联系人:
*手机号码:
QQ:
有效期:

扫码下载APP,
  一键连接广大的电子世界。

在线人工客服

买家服务:
卖家服务:
技术客服:

0571-85317607

网站技术支持

13606545031

客服在线时间周一至周五
 9:00-17:30

关注官方微信号,
第一时间获取资讯。

建议反馈

联系人:

联系方式:

按住滑块,拖拽到最右边
>>
感谢您向阿库提出的宝贵意见,您的参与是维库提升服务的动力!意见一经采纳,将有感恩红包奉上哦!